立讯精密收购莱尼股份、莱尼电缆股权案获市场监管总局无条件批准
立讯精密收购莱尼股份、莱尼电缆股权案获市场监管总局无条件批准
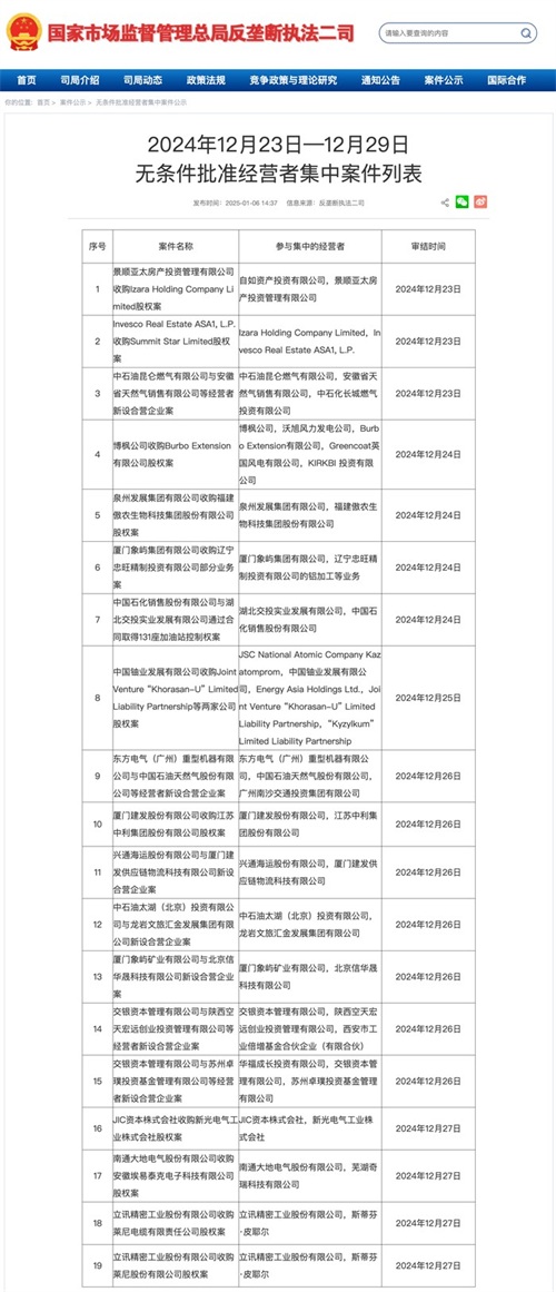
【立讯精密收购莱尼股份、莱尼电缆股权案获市场监管总局无条件批准】财联社1月6日电,市场监管总局发布2024年12月23日—12月29日无条件批准经营者集中案件列表,其中包括立讯精密工业股份有限公司收购莱尼电缆有限责任公司股权案、立讯精密工业股份有限公司收购莱尼股份有限公司股权案。小财注:莱尼公司来自德国纽伦堡,这家公司成立于1917年,是全球头部的电缆、电线和线束系统解决方案供应商,产品广泛应用于汽车制造工业、通信工业、医药器械工业等领域。2000年,莱尼线束系统进入亚洲,目前在中国拥有一家中国区管理中心,三家独资工厂,分别位于济宁、蓬莱和沈阳铁岭,以及一家位于廊坊的合资工厂。

-
- 看灰机?No!是博格巴叕换新发型了:左闪电,右火焰
-
2026-02-03 17:12:47
-
- 九个站姿拍照姿势让你告别剪刀手
-
2026-02-03 17:10:33
-
- 表白利器:周杰伦《甜甜的》
-
2026-02-03 00:38:28
-
- 4-14 18:18, S11海滨高速施工均已结束
-
2026-02-03 00:36:14
-
- 最全最新!济宁今冬供热服务电话来啦
-
2026-02-03 00:34:00
-
- 许华升的新公司开业只有5个主播
-
2026-02-03 00:31:45
-
- 小孩最爱的下饭菜:土豆焖鸡架,白饭浇汁能吃一大碗
-
2026-02-03 00:29:31
-
- 孙燕姿曝新歌纪念出道19年 引发网友期待
-
2026-02-03 00:27:17
-
- 睢县尤吉屯二中举行掷实心球比赛
-
2026-02-03 00:25:02
-
- 事关东京奥运会运营业务串标事件 日本一广告公司被罚3亿日元
-
2026-02-03 00:22:48
-
- 洛城迎瑞雪
-
2026-02-03 00:20:33
-
- 金在中:韩国第一美男子,一个非常有才华的偶像
-
2026-02-03 00:18:19
-
- 简单一招做虾干,让你食指大动唇齿留香!
-
2026-02-03 00:16:05
-
- 海贼王:娜美精美图片
-
2026-02-03 00:13:51
-
- 广西柳州三江大侗寨:一江碧水穿城而过 美如仙境
-
2026-02-03 00:11:36
-
- DeepSeek颠覆认知:书包重量超4kg的学生,近视率高出2倍
-
2026-02-03 00:09:22
-
- 1万kw等于多少万千瓦?千瓦和kw的计算方法
-
2026-02-03 00:07:08
-
- “资溪面包”品牌升级五省同庆活动在抚启动
-
2026-02-03 00:04:53
-
- 终于等到你!《少年的你》正式官宣定档10月25日
-
2026-02-03 00:02:39
-
- 天生丽质、颜值出众的陈紫函 瞬间显得优雅大气
-
2026-02-03 00:00:25



推荐三本超级好看的穿越小说、破敌国,平内乱,领骑军,战四方
李贺,可怜日暮嫣香落,嫁与春风不用媒