商业计划书中的商业模式该如何写呢?(可代写)
商业计划书中的商业模式该如何写呢?(可代写)
因为从事行业的缘故,见识过许多创业团队,不少人都对自己构想的商业模式有一股迷之自信,直到被现实锤得怀疑人生。
在0-1的阶段,投资人其实并不太重视商业模式,因为过去未有创业经验的创业团队,在商业模式的构想上,大概率会很稚嫩。(对投资人而言,这时候他们更关注你是否有优秀的团队,你的产品是否真实解决了用户痛点……等问题)

纸上谈兵的商业模式,等真正开始运行的时候,往往会暴露诸多问题,对投资人来说,经过实践之后,修好了“bug”,确实跑通的商业模式,才具备价值。
假设你的创业还未真正开始,处于寻找投资人的阶段,那么制作商业计划书,并不用耗费过多精力在商业模式上,以简单清晰为主即可。
当然,对于经过了数轮融资的企业,要是还对自家的商业模式说不出个所以然来,同样会降低投资人的信心。
归根结底,还是要根据自身所处的阶段,来判断商业模式的重要性。
说回正题,想写好商业模式,并不困难。

不需要过多的专有名词或行业黑话,用尽可能简单易懂的方式描述你的商业模式就行。
复杂化的结果往往就是磨损掉投资人的耐心,阅读门槛过高并不是一件好事,就像一篇专业性的文章或回答,看不懂的名词一多,就难逃收藏夹里面吃灰的下场。
当然,除了简洁,还得保证你的商业模式的可行性。
商业模式的本质,就是解决企业运行的核心问题——如何获益。
我们通常从这六个角度去帮助客户设计自己的商业模式。

定位
围绕产品、客户等关键词来思考,产品是有形的还是无形的?围绕产品,会产生哪些成本?在获取客户,达成交易的过程中,需要耗费多大的成本?目标客户占据了多大的市场?
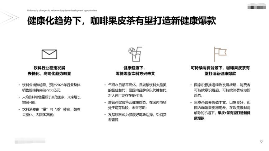
以我们之前为客户做的关于咖啡果皮茶项目商业计划书的市场分析为例。

你不单要考虑你的产品是什么,还要考虑用户的痛点在哪里,他为什么要买你的产品,这种产品在未来是否有市场?
核心能力
相对于其他相似竞品,你的优势在哪里?
营销模式
营销模式有很多种,但不论选择哪一种营销模式,都要以自身的产品和客户作为依据去判断。
运营模式
说得直白一些,就是企业的经营管理,一手好牌、经营良好的企业因为内部龃龉分崩离析的情况,这些年真见得不少。
盈利模式
盈利是企业的核心,同时也是商业模式的核心。其本质就是收入>成本,除了单一的买卖差价模式外,互联网时代还有许多模式,不必把想象力局限。
战略规划
企业并非一成不变的,上述的营销模式、运营模式、盈利模式,都可能随着企业不断发展而产生变化,战略规划的意义就在于提前做好应对的预案,及时适应变化。

当然,简单一点来说,找到客户痛点,解决客户痛点,并令收入>成本,就是及格的商业模式了。
另外,写在商业计划书上的商业模式,要追求极简,一句话说清,简洁且易懂。(创业团队内部关于商业模式可以详细讨论,但摆在投资人面前的,那一定得是精华部分)
关于商业计划书,有需要的朋友,欢迎私信咨询。
-
- 汪星人,那些年,被坑的狗狗们
-
2025-12-30 05:37:32
-
- 未来已来,无屏显示(解锁3D新视角)达斯琪全息智能炫屏
-
2025-12-30 05:35:18
-
- 淡斑精华液排行榜10强,2025全新祛斑十强榜公布
-
2025-12-30 05:33:03
-
- 细数山东历年高考状元!
-
2025-12-30 05:30:49
-
- 因被上司侵犯,竟伙同男友将其杀害,结局令人唏嘘
-
2025-12-30 05:28:34
-
- 掌握战略秘籍:企业如何用钻石模型打造竞争优势
-
2025-12-30 05:26:20
-
- 傅淼:24年零绯闻低调铸就演艺路,演70部戏也没火,如今被她带红
-
2025-12-30 05:24:06
-
- 韩国人气男星李栋旭
-
2025-12-30 05:21:51
-
- 霍建华前任和现任一起录节目,实在是尴尬到底,生图曝光两人状态
-
2025-12-30 05:19:37
-
- 考古的风还是吹到了何炅!何炅14岁时珍贵画面曝光,网友:好神奇
-
2025-12-30 05:17:23
-
- 魔形女为何黑化成冷血杀手?可能因被提取脑组织、脊髓液
-
2025-12-30 05:15:08
-
- 铁路货运一线行|绥芬河铁路口岸焕新颜
-
2025-12-30 05:12:54
-
- 这个香港14k老大,每天十个人为他数钱,巅峰时曾控制过欧洲黑帮
-
2025-12-30 05:10:39
-
- 靳东罕晒两儿子合影,以古文为孩子庆生,兄弟俩背影可爱长腿瞩目
-
2025-12-29 08:38:05
-
- 将前夫的孩子视如己出,带6个孩子再婚的香港肥妈,如今怎样了?
-
2025-12-29 08:35:50
-
- 郭杰瑞:这个靠“骂川普”出名的美国记者,最近突然火了
-
2025-12-29 08:33:36
-
- 朝鲜宣布!
-
2025-12-29 08:31:22
-
- 2018年双十一交易额数据统计最新直播 天猫淘宝双11成交额
-
2025-12-29 08:29:07
-
- “非遗贺新春” 武汉吉庆街年味满满
-
2025-12-29 08:26:53
-
- 天堂的眼泪—“吉他之神”Eric Clapton
-
2025-12-29 08:24:39



推荐三本超级好看的穿越小说、破敌国,平内乱,领骑军,战四方
盘点中国之最系列——上海之最